

新师国际教育集团是全国性MBA教育服务机构,专注MBA院校招生推广服务和MBA入学辅导,全国MBA招生考试网承办单位,全国开设50余个班次。
精英服务精英,新师MBA全员均为研究生及以上学历(含MBA在读),其中博士8人。成立8年来,辅导学员遍布各大院校。在全国28个地区开设了教学班和地方MBA招生考试网,承办全国MBA招生考试网,对接服务200余所MBA院校和广大考生。完善的院校服务网络和高标准的入学培训,赢得了众多高校和考生的赞誉。

★把握关键、系统复习,顺利通关每一个考试环节,一战成硕;
★高效辅导、精准学习,不走弯路,为你节约大量时间、精力;
★各科系统提升、掌握技巧,获得良好且更加保险的成绩;
★精品英语、数学、逻辑、写作课程,不止为了考试,也提升终身学习能力。

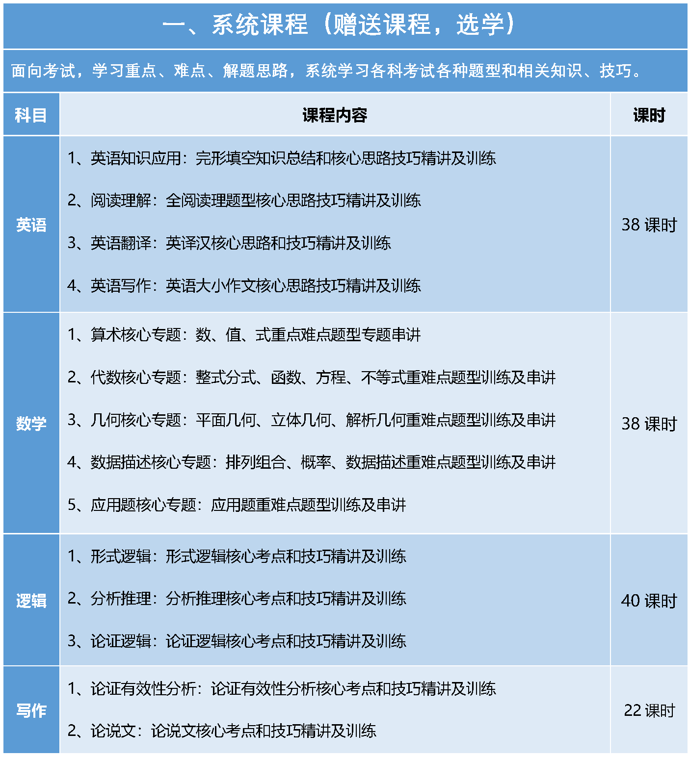
全科辅导:英语 数学 逻辑 写作全科辅导;
全程辅导:各科系统提升课程+精练精讲+考前押题串讲;
双师辅导:名师互动授课+辅导员/班主任全程导学;
小班授课:小班互动上课,更好地照顾的每个同学;
高效备考:补基础、系统学、讲重点、讲方法、练好题;
学习计划:制定个性化学习策略和计划;
学习小组:学习小组群,全程专属服务,班主任全程督学,实时指导;
学习答疑:课中实时答疑、课后答疑;
全套资料:全套内部讲义、习题、图书;
辅导保障:笔试未过,免费重修一年。






全套内部讲义资料、参考图书和练习题。包括但不限于课程讲义、内部资料、综合能力之数学高分指南图书、综合能力之写作高分指南图书、综合能力之逻辑高分指南图书、考研英语(二)图书、管理类联考综合历年真题图书、考研英语(二)历年真题图书、全真模拟试卷(英语二、管理类联考综合)等。各科教材资料随课发放;以上为样书,以最新版本为准。

新师国际MBA教研院拥有二十多位MBA辅导名师及100多位研究生学历辅导员,其中博士8人,是国内MBA培训领域知名团队。


未被录取,无条件免费重修重考一年。

由于每年考试大纲和招生政策有一定调整,我们将根据最新的考试大纲调整和院校招考政策适当调整课程计划,以适应最新考试政策和趋势。

★专注MBA入学辅导
专注MBA招考服务,为MBA精英群体提供个性化培训和服务。
★全国联动网络和院校资源
承办全国MBA招生考试网,发挥同各大院校联动密切的优势,迅速、及时的提供考前及考后信息。
★超强师资阵容
超强的师资阵容,他们从事MBA教学十年以上,丰富的教学经验,辅导卓有成效。
★科学的辅导体系
完整科学的辅导和服务体系,学员学习不仅是通过考试,同时还为MBA的学习铺垫良好的基础。
★全方位的全程优质服务
进入新师国际MBA入学辅导,可享受到细致入微的考前、考中、考后服务系统。
★充足的复习资料
我们将毫无遗漏的为学员提供充足的学习资料,供学员充分学习使用。
★便捷学习平台
学员通过新师国际MBA学习平台,可以便捷、高效地开展学习,互动教学,高效练习。

第一步:入学评估(请联系咨询辅导员);
第二步:注册报名,填写报名表;
第三步:加入班次,在线缴费(在线缴费或者对公付款),申请发票;
第四步:专属辅导员(学习导师)对接;
第五步:入学沟通、入学说明、学习规划,发放教材资料;
第六步:正式学习。

统一热线:400-115-8045
在线咨询:点击咨询辅导员
邮 箱:mba@ksmba.cn
新师国际MBA官网:http://www.ksmba.cn
全国MBA招生考试网:http://www.zgmba.org.cn
企业微信在线客服
如遇到相关问题,请微信扫码在线反馈和咨询。亦可联系您的班主任或拨打400-115-8045热线。
新师教育集团公众号
扫码关注新师教育集团服务号,关注公司信息。
新师考研公众号
扫码关注“新师考研”订阅号,及时了解最新MBA等招考政策、考试信息、新闻资讯等。