西北农林科技大学是教育部直属全国重点大学、国家“985工程”和“211工程”重点建设高校,首批入选国家“世界一流大学和一流学科”建设高校,2022年入选国家第二轮“双一流”建设高校。承担MBA教育的经济管理学院是我国最早具有博士招生资格的管理学院,是我国农业经济管理学科的奠基者之一。现有农林经济管理博士后流动站、农林经济管理一级学科博士学位授权点,农林经济管理和应用经济学2个一级学科硕士学位授权点和工商管理、金融硕士、农业硕士(农业管理)3个专业硕士学位授权点。农林经济管理学科下设农业经济与管理、林业经济与管理、农村金融、农村与区域发展、资源经济与环境管理等5个二级学科方向;其中农业经济管理为国家级重点学科、国家林业和草原局重点学科,林业经济管理为省级重点学科。应用经济学下设金融学、区域经济学、产业经济学3个二级学科方向。学院拥有农林经济管理、会计学、土地资源管理、工商管理、国际经济与贸易、市场营销、经济学、金融学和保险学9个本科专业;其中农林经济管理为国家级一流专业、国家级拔尖人才培养模式创新试验区、高等学校特色专业建设点和省级名牌专业,金融学、土地资源管理、会计学为国家级一流专业,经济学、工商管理为省级一流专业。现有专任教师134人,其中教授36人、副教授56人,博士生导师38人、硕士生导师42人;目前拥有教育部“长江学者与创新团队发展计划”创新团队、国家林草局科技创新团队、教育部首批国家课程思政团队和省级教学科研团队6个,拥有国务院学位委员会学科评议组成员1人、国家重大人才工程入选者2人次、国家“万人计划”哲学社会科学领军人才1人、中组部青年拔尖人才1人、国务院政府特殊津贴专家6人、教育部课程思政教学名师1人、教育部“高校青年教师奖”获得者1人、教育部“新世纪优秀人才支持计划”入选者4人、“宝钢优秀教师奖”获得者3人、各类省级人才17人次。
学校MBA办学历史可追溯到上世纪90年代原西北农业大学开办的MBA研修班,1999年开始招收陕西工商管理硕士(陕MBA),2009年获批工商管理硕士(MBA)办学资格。项目秉承“经国本、解民生、尚科学”的办学理念,以“诚信、朴实、创新、坚毅”为核心价值,立足西部、面向全国,践行“厚基础、宽口径、强能力、重实践、国际化”的培养模式,充分发挥产学研紧密结合办学优势,凸显涉农MBA教育特色,致力于培养具备国际视野、创新意识、领导能力、品行优良、业务精湛、敢于担当、满足社会主义市场经济需要的复合型及实战型管理精英和领袖人才。西北农林科技大学MBA办学坚持与时俱进、追求卓越的办学内涵,已形成企业经营管理、投资与金融业务管理、市场营销与供应链管理、食品营养与健康管理、葡萄酒商务五个特色鲜明专业方向。现有在读MBA、陕MBA 1600余人。
近年来,西北农林科技大学MBA办学获得了社会各界的广泛认可。先后荣获第十四届、第十五届“尖烽时刻”全国商业模拟大赛全国总决赛二等奖、2019全国大学生“互联网+”创新大赛全国总决赛三等奖、2019年中国MBA创业大赛北方赛区决赛三等奖、第八届全国管理案例精英赛西部一区晋级赛季军、第六届西部TOPMBA睿创大赛总决赛三等奖、第十届亚太地区商学院沙漠挑战赛“新锐院校奖”“亚沙环保公益奖”、第六届亚太地区商学院新疆挑战赛“耿恭奖”、第八届“亚新影响力商学院”等;获评“中国商学院学子心中最具特色MBA项目”、“十佳特色商学院”、“中国MBA院校最佳组织奖”、腾讯网“2017年度优质特色MBA项目”、“丝路全球商学院最具品牌价值MBA项目”等荣誉50多项,入选《中国最具价值MBA-TOP40》(光明日报社出版)、“2019年度中国商学院最佳MBA项目TOP50”,2020、2021、2022年度中国商学院最佳MBA项目TOP100(MBA China和《经理人》杂志发布);百余名MBA学员入选“中国MBA新秀100”、“MBA新锐100”、“中国MBA创新创业新星”、“丝路全球商学院MBA新秀奖”、“中国商学院推荐杰出职业经理人”、“中国商学院学子精英”、“中国MBA杰出人物”、“中国优秀MBA干部”等;30多位教师荣获“MBA院校卓越领袖奖”、“丝路全球商学院商科领军人物”、“优秀MBA指导老师”、“中国MBA十大贡献奖”等。
为更好地给国家社会经济发展输送高层次应用型人才,2024年我校继续招收非全日制工商管理硕士(MBA),欢迎各企事业单位、政府机关及其他各界有识之士报考!
报考条件
1.中华人民共和国公民。
2.拥护中国共产党的领导,品德良好,遵纪守法,诚实守信,无违纪违规不良记录。
3.考生学业水平必须符合下列条件之一:大学本科毕业后有3年以上工作经验(2021年9月1日前获得毕业证书);或获得国家承认的高职高专毕业学历后有5年以上工作经验(2019年9月1日前获得证书);或获硕士学位、博士学位后有2年以上工作经验(2022年9月1日前获得学位证书)。
4.身体健康状况符合国家和我校规定的体检要求。
招生类别
定向就业:我校MBA为“非全日制”,仅招收在职定向就业人员报考。学校、单位、考生签订三方培养协议;考生户口、人事档案不转入我校;毕业时学校不予派遣。
报名程序
报名包括网上报名和网上确认两个阶段。考生须在规定时间内,选择工作所在地或户籍所在地省级教育招生考试机构指定的报考点,办理网上报名和网上确认手续,逾期不再补办。
1.网上报名
报名时间:2023年10月8日至10月25日,每天9:00-22:00。
预报名时间:2023年9月24日至9月27日,每天9:00-22:00。
登陆“中国研究生招生信息网”(网址:Https://yz.chsi.com.cn),在“全国硕士研究生入学考试网上报名系统”按照网站的提示和所选报考点要求进行网上报名。

2.网上确认
预计在2023年10月下旬或11月初进行,具体时间、要求,以网上报名时选择的报考点通知为准。
选择我校为报考点的考生,请关注我校研究生招生信息网或MBA教育中心网站,按我校网上确认通知要求,凭报名编号、有效居民身份证、学历学位证书等相关证明材料或证件进行确认报名信息。未确认网报信息的考生其网报信息无效,将无法参加考试和录取。
(网址:https://yz.nwsuaf.edu.cn/)
考 试
1.初试:由教育部统一组织;科目为管理类综合能力(满分200分,包括数学、逻辑、写作三部分)、英语二(满分100分);初试时间:2023年12月23日(具体考试时间、地点以准考证为准)。
西北农林科技大学MBA教育中心不提供往年考试试题和参考书,不举办考前辅导活动。
2.复试:西北农林科技大学MBA教育中心根据国家一区(A类)MBA分数线,确定复试人员名单。复试包括政治理论笔试和综合素质面试。复试时间:一般在2024年3月底至4月初,具体时间、要求请关注我校MBA教育中心相关复试通知。
录 取
对于初试成绩达国家一区(A类)分数线并通过复试的考生,我校将依据德、智、体、美、劳全面衡量、择优录取的原则,根据考生的总成绩排名、由高分到低分依次确定拟录取名单。对录取复查及政审通过者发放录取通知书,发放时间一般为7月上旬。
课程体系
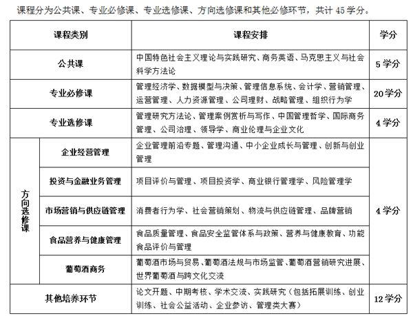
课程分为公共课、专业必修课、专业选修课、方向选修课和其他必修环节,共计45学分。

学习年限及方式
学习年限:基本年限3年,最长5年;提前达到毕业要求的,可申请2年毕业。
学习方式:非脱产学习,包括:(1)集中班:利用节假日,每月集中一次,连续上课4天;(2)周末班:利用周六、周日或节假日上课。
毕业和学位授予
在规定的学习年限内完成培养计划任务、修满学分,通过学位论文答辩者,经院、校学位委员会审核通过后,颁发西北农林科技大学硕士研究生毕业证书和学位证书。
培养经费
全学程学费88000元,分年缴纳。学校不提供宿舍,在读期间教材、交通等费用自理。
袁校带你读MBA
加入袁校MBA备考群,报考、面试、笔试、复试、调剂全程指导,领取备考辅导资料,带你轻松考读。
袁校,985硕士研究生,全国MBA招生考试网总编辑,大研网联合创始人,11年MBA招考辅导经验,30余所院校MBA项目推广策划。
扫码或添加助理微信:ksmba116,拉入微信群。
