广州大学是以国家重要中心城市“广州”命名的综合性大学,于2000年合并组建,有着90多年的办学传统。现有全职两院院士4人、特聘院士4人、双聘院士5人、全职外国院士2人、国际宇航科学院院士1人、欧亚科学院院士1人、俄罗斯自然科学院外籍院士1人、俄罗斯工程院外籍院士1人。拥有10个一级学科博士授权点和博士专业学位授权点,4个博士后科研流动站,36个学术型硕士学位授权点,27个硕士专业学位授权点。具有国家级科研平台(含培育基地)5个,省部级科研平台76个。在“2022软科中国最好学科排名”中,本校共有网络空间安全、土木工程、环境科学与工程、工商管理、化学工程与技术、机械工程、建筑学、信息与通信工程等28个学科上榜。
广州大学管理学院拥有工商管理一级学科博士点和硕士点、管理科学与工程一级学科硕士点;拥有工商管理硕士(MBA)、会计硕士(MPAcc)、工程管理硕士(MEM)、旅游管理硕士(MTA)等专业硕士学位点;拥有专职教师166人,其中教授25人,博导19人,具有海外知名大学博士学位及海外经历的教师达90余人。拥有国家级众创空间1个,拥有省级重点专业、特色专业、综合改革试点专业、人才培养模式创新实验区、教学团队、大学生实践教学基地、精品课程、实验教学示范中心等一大批省级教学平台。
MBA项目简介
广州大学MBA项目立足广州,面向湾区。旨在培养具有团队精神、战略决策能力和领导力、创新务实的管理技能和敢于承担社会责任、能适应现代企业全球化经营管理需要的务实型中高层综合管理人才。
项目使命
立足湾区社会发展,培养具有社会责任感的商界英才。
项目愿景
传承千年商道,打造湾区一流MBA项目。
“BRAVE锐意进取”价值观
B:Brilliance
R:Responsibility
A:Ambition
V:Vigorousness
E:Endurance
追求卓越
社会责任
远大抱负
活力自信
课程设置


项目优势
(1)卓越雄厚的师资力量
学院拥有工商管理一级学科博士点,是广州市具有该博士点的四所高校之一。师资力量雄厚,授课教师均毕业于国内外著名的高校和科研机构。如哈佛大学、佛罗里达大学、北京大学、香港科技大学、香港理工大学、中国科学院、中国社科院、浙江大学、哈尔滨工业大学等。
(2)富有时代性的课程体系
课程设置紧跟时代发展的需要和学生个性的需求。为了适应数字经济的时代发展,特别开设了大数据与人工智能模块课程;顺应时代脉搏,开设大湾区创新与创业模块;在行业方面,立足湾区开设了建筑与房地产业和旅游业的行业知识模块;为了提高MBA学生的管理软实力,特别开设了管理胜任力模块、公司治理与内部控制模块和综合管理模块,旨在提高学生的领导力、团队管理能力等综合能力。


(3)广泛化的国际合作交流渠道
与欧美著名高校及港澳台地区高校交流频繁,与美国密苏里大学、佛罗里达大学、悉尼大学、墨尔本皇家理工大学、香港大学、香港理工大学等20余所世界知名大学建立了合作与交流关系。已开展与西澳大学工商管理双硕士学位项目;德国海德堡大学、英国雷丁大学亨利商学院、澳大利亚西悉尼大学的访学项目。有意愿的学生可以申请到海外合作高校开展学分修读、短期交流、企业实践等活动;具备国外高校(需已与我校签订双学位培养合作协议)入学条件的,也可申请双学位培养项目。


(4)终身化的活动与课程平台
学生在修满学分和完成毕业论文毕业后,仍将会为校友提供终身的校友服务。比如,继续向校友开放新设立的课程、讲座、企业参访、国际访学等。热忱欢迎校友毕业后继续参加学院和MBA联合会组织的各项活动。


(5)广泛的校友和企业资源
作为综合性大学,广州大学在多年的办学历程中为社会输送数十万名优秀专业人才,毕业生遍布全省金融业、咨询业、房地产业、物流业等大中型企业。与中国建设银行、中金公司、中国移动、阿里巴巴、京东、唯品会、万科、中国邮政、立白集团、南方电网、广铁集团、哈工大数据集团、清华斯维尔、顺风集团、嘉诚国际物流等100余家知名企业建立了密切的合作关系。



(6)蕴含行业优势的特色模块
依托学校优势,教学资源整合,特开设面向建筑与土木行业和旅游行业的特色课程模块。
建筑与土木行业课程模块依托以周福霖院士为带头人的土木工程学院师资团队,依托土木工程学科博士后流动站、一级学科博士点、土木水利专业博士点等教学和科研平台,为建筑与土木工程行业的MBA学员提供优质的知识模块选择和职业发展助力。
旅游行业课程模块,依托世界优秀旅游目的地组织——广州大学联合研究中心、旅游研究与规划中心、旅游竞争力评价研究中心、会展节事发展中心、智慧旅游发展中心等科研和教学平台,为旅游与会展节事行业的MBA学员提供超越当下、展望未来的知识模块和行业经验。

学习方式、学制、学费

报名条件
(一)中华人民共和国公民。
(二)拥护中国共产党的领导,品德良好,遵纪守法。
(三)身体健康状况符合国家和我校规定的体检要求。
(四)考生学业水平及工作经验要求:
获国家承认的大学本科学历后,有3年或3年以上工作经验的人员(2021年9月1日以前获得毕业证书);
获得国家承认的高职高专毕业学历或大学本科结业后,达到大学本科毕业同等学力的人员并有5年或5年以上工作经验(2019年9月1日以前获得毕业证书);
已获硕士学位或博士学位后并有2年或2年以上工作经验的人员(2022年9月1日以前获得毕业证书)。
(五)持境外获得的学历学位证书报考者,须通过教育部留学服务中心认证,资格审查时须提交认证报告。
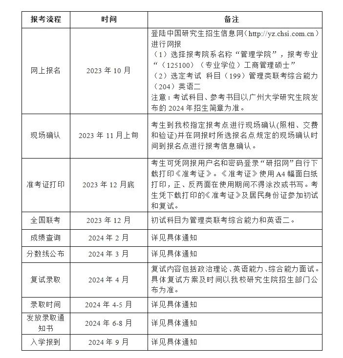
报考流程
所有考生均须参加全国硕士研究生管理类联考,并按照学校要求完成网上信息填报、缴费和本人图像采集等相关报名工作。


复试与体检
1
复试内容包括:(1)专业知识和技能考核(面试),包括专业知识综合素质及能力考核、思想政治理论考核。(2)外语水平测试,包括专业外语和口语。具体复试内容、方式和程序等信息将于复试阶段于广州大学管理学院MBA教育中心网站公布。若本方案与当年国家、学校的硕士研究生招生复试录取办法冲突,则以当年国家、学校的硕士研究生招生复试录取办法为准。
2
考生体检工作由我校在复试阶段组织进行,体检须在我校指定的二级甲等以上医院进行。学校将参照教育部、卫生部、中国残联印发的《普通高等学校招生体检工作指导意见》(教学〔2003〕3号)要求,按照《教育部办公厅卫生部办公厅关于普通高等学校招生学生入学身体检查取消乙肝项目检测有关问题的通知》(教学厅〔2010〕2号)规定,结合招生专业实际情况,提出我校的体检要求。
提前面试、复试及录取
提前面试
今年我院开展“提前面试”工作。提前面试成绩获得通过的考生,参加2024年研究生入学考试初试且成绩达到国家A类线要求,并通过申请材料真实性复查、政审以及体检结果后,可获得拟录取资格。
符合报考条件可申请参加今年提前面试,详情请参阅当年我院MBA提前面试安排。
正常复试
未参加提前面试的考生,在联考分数达到我校制定的复试分数线后,需参加正常复试。我院根据考生的初试成绩、复试成绩,并结合考生申请材料真实性复查、政审以及体检结果,择优录取。
奖助学金体系
1、全日制MBA研究生
学校设有助学金(覆盖面100%)、学业奖学金(覆盖面80%)、国家奖学金,以及各类科研资助、社会设置的奖学金等。

2、非全日制MBA研究生
学院面向新生设有奖学金;面向二、三年级设有学业奖学金。

学位授予
凡学完所规定的全部课程,考试成绩合格,修满规定学分,完成硕士学位论文并通过答辩者,由广州大学颁发硕士研究生毕业证书、硕士学位证书。

袁校带你读MBA
加入袁校MBA备考群,报考、面试、笔试、复试、调剂全程指导,领取备考辅导资料,带你轻松考读。
袁校,985硕士研究生,全国MBA招生考试网总编辑,大研网联合创始人,11年MBA招考辅导经验,30余所院校MBA项目推广策划。
扫码或添加助理微信:ksmba116,拉入微信群。
