首页
MBA EMBA
辅导班次
特别课程
招生专题
MPA MEM
在职硕博
资讯
论坛
客户端
在线咨询
公众号
登录
注册
首页
/
热点关注
/
2023年全国院校MBA招生目录
2023年全国院校MBA招生目录
作者:佚名
2023-11-15 22:55:44
热点关注
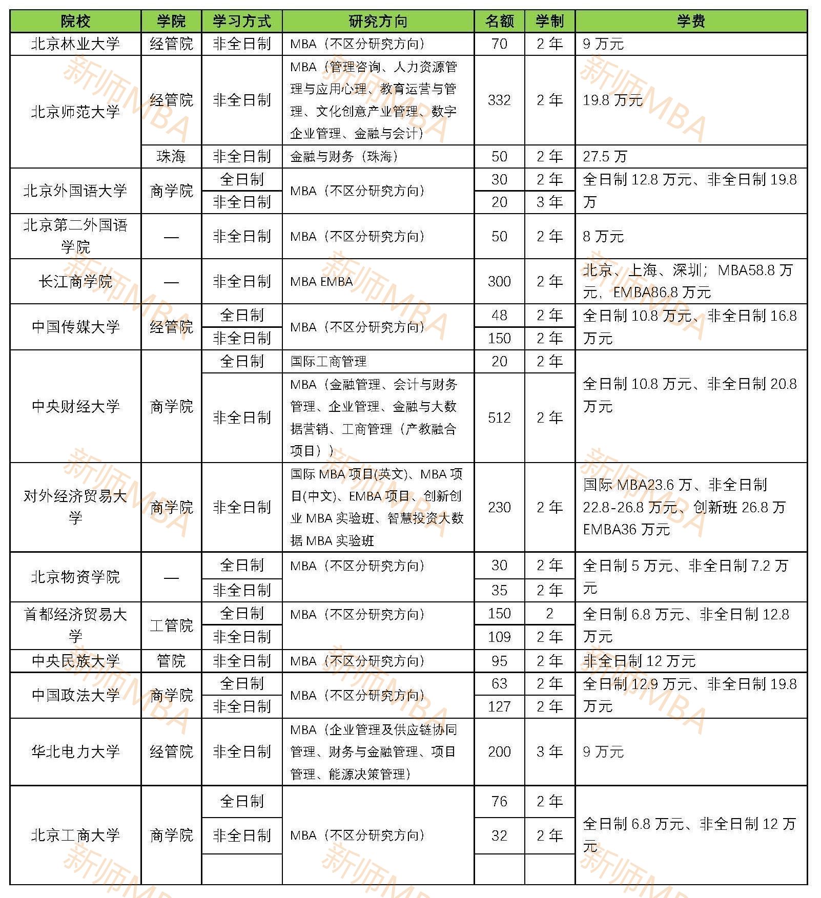
2023年10月全国各MBA院校相继发布了最新招生简章
新师教育已收集考生最关心的信息制成表格
快来看看最新的MBA学费、招生人数和上课方式的变化吧!
阅读:1925
置顶推荐
1
2024新师教育·大研MBA EMBA考研成绩展(部分)
2
2024级大连海事大学MBA招生简章
3
2024级东北大学MBA招生简章
4
2024级大连理工大学MBA招生简章
5
2024级辽宁工程技术大学MBA招生简章
6
2024级沈阳工业大学MBA招生简章
7
2024级厦门大学MBA招生简章
8
2024级辽宁大学MBA招生简章
9
2024级东北财经大学MBA招生简章
10
2024级福州大学MBA招生简章
11
2024级福建农林大学MBA招生简章
12
2024级华侨大学MBA招生简章
13
2024级福建师范大学MBA招生简章
14
2024级闽江学院MBA招生简章
15
2024级重庆邮电大学大学MBA招生简章
16
2024级西南大学MBA招生简章
17
2024级四川大学MBA招生简章
18
2024级西南交通大学MBA招生简章
19
2024级西南财经大学MBA招生简章
20
2024级四川师范大学MBA招生简章
21
2024级西南科技大学MBA招生简章
22
2024级电子科技大学MBA招生简章
23
2024级成都大学MBA招生简章
24
2024级西南民族大学MBA招生简章
25
2024级四川省社会科学院MBA招生简章
26
2024级安徽工程大学MBA招生简章
27
2024级安徽工业大学MBA招生简章
28
2024级安徽大学MBA招生简章
29
2024级安徽财经大学MBA招生简章
30
2024级安徽师范大学MBA招生简章
31
2024级合肥工业大学MBA招生简章
32
强烈推荐报考北京大学工商管理硕士(MBA)-袁校带你在职读研
33
强烈推荐报考上海交大安泰经管学院工商管理硕士(MBA)-袁校带你在职读研
34
强烈推荐报考清华大学工商管理硕士(MBA)-袁校带你在职读研
35
强烈推荐报考复旦大学管理学院工商管理硕士(MBA)-袁校带你在职读研
36
强烈推荐报考中山大学商学院工商管理硕士(MBA)-袁校带你在职读研
37
强烈推荐报考厦门大学高级工商管理硕士(EMBA)-袁校带你在职读研
38
强烈推荐报考浙江大学工商管理硕士(MBA)-袁校带你在职读研
39
强烈推荐报考南开大学工商管理硕士(MBA)-袁校带你在职读研
40
强烈推荐报考北京大学汇丰商学院工商管理硕士(MBA)-袁校带你在职读研
41
强烈推荐报考北京大学光华管理学院高级工商管理硕士(EMBA)
42
2024级湘潭大学工商管理硕士(MBA)招生简章
43
2024级长沙理工大学工商管理硕士(MBA)招生简章
44
2024级河南经政法大学MBA招生简章
45
2024级河南工业大学MBA招生简章
46
2024级河南科技大学MBA招生简章
47
2024级郑州大学MBA招生简章
48
2024级河南大学MBA招生简章
49
2024级郑州航空工业管理学院MBA招生简章
50
2024级中原工学院MBA招生简章
51
2024级河南理工大学MBA招生简章
52
2024级郑州轻工业大学MBA招生简章
53
2024级河南师范大学MBA招生简章
54
2024级华北水利水电大学MBA招生简章
55
2024年湖南大学工商管理硕士(MBA)招生简章
56
2024级中南大学工商管理硕士(MBA)招生简章
57
2024级南华大学工商管理硕士(MBA)招生简章
58
2024级湖南师范大学工商管理硕士(MBA)招生简章
59
2024级中南林业科技大学工商管理硕士(MBA)招生简章
60
2024级湖南工商大学工商管理硕士(MBA)招生简章
61
2024级湖南工业大学工商管理(MBA)招生简章
62
2024级湖南大学工商管理硕士(MBA)招生简章
63
2024级贵州财经大学工商管理硕士(MBA)招生简章
64
2024级贵州民族大学MBA招生简章
65
2024级贵州师范大学MBA招生简章
66
2024年贵州大学MBA招生简章
67
中国政法大学工商管理硕士(MBA)招生简章
68
北京科技大学工商管理硕士(MBA)招生简章
69
中央财经大学工商管理硕士(MBA)招生简章
70
北京航空航天大学工商管理硕士(MBA)招生简章
71
中国社会科学院大学工商管理硕士(MBA)招生简章
72
北京邮电大学工商管理硕士(MBA)招生简章
73
中国传媒大学工商管理硕士(MBA)招生简章
74
中央民族大学工商管理硕士(MBA)招生简章
75
北京理工大学工商管理硕士(MBA)招生简章
76
中国农业大学工商管理硕士(MBA)招生简章
77
北京师范大学工商管理硕士(MBA)招生简章
78
强烈推荐报考山东大学高级工商管理硕士(EMBA)-袁校带你在职读研
79
强烈推荐报考西安交通大学高级工商管理硕士(EMBA)-袁校带你在职读研
80
推荐报考浙江大学高级工商管理硕士(EMBA)-袁校带你在职读研
81
强烈推荐报考哈尔滨工业大学工商管理硕士(EMBA)-袁校带你在职读研
82
强烈推荐报考大连理工大学高级工商管理硕士(EMBA)-袁校带你在职读研
83
强烈推荐报考大连海事大学工商管理硕士(MBA)-袁校带你在职读研
84
强烈推荐报考大连理工大学工商管理硕士(MBA)-袁校带你在职读研
85
强烈推荐报考西南财经大学工商管理硕士(MBA)-袁校带你在职读研
86
强烈推荐报考四川大学高级工商管理硕士(EMBA)-袁校带你在职读研
87
强烈推荐报考中国科学技术大学高级工商管理硕士(EMBA)-袁校带你在职读研
88
强烈推荐报考中南大学工商管理硕士(MBA)-袁校带你在职读研
89
强烈推荐报考北京理工大学工商管理硕士(EMBA)-袁校带你在职读研
90
强烈推荐报考中国人民大学高级工商管理硕士(EMBA)--袁校带你在职读研
91
强烈推荐报考清华大学高级工商管理硕士(EMBA)-袁校带你在职读研
92
强烈推荐报考北京航空航天大学工商管理硕士(MBA)-袁校带你在职读研
93
强烈推荐报考北京师范大学工商管理硕士(MBA)-袁校带你在职读研
94
强烈推荐报考中央民族大学工商管理硕士(MBA)
95
强烈推荐报考中国农业大学工商管理硕士(MBA)-袁校带你在职读研
96
强烈推荐报考北京交通大学工商管理硕士(MBA)-袁校带你在职读研
97
强烈推荐报考中国科学院大学工商管理硕士(MBA)-袁校带你在职读研
98
强烈推荐报考北京工业大学工商管理硕士(MBA)-袁校带你在职读研
99
强烈推荐报考北京科技大学工商管理硕士(MBA)-袁校带你在职读研
100
强烈推荐报考北京化工大学工商管理硕士(MBA)-袁校带你在职读研
101
强烈推荐报考北京邮电大学工商管理硕士(MBA)-袁校带你在职读研
102
强烈推荐报考北京体育大学工商管理硕士(MBA)-袁校带你在职读研
103
强烈推荐报考北京林业大学工商管理硕士(MBA)-袁校带你在职读研
104
强烈推荐报考北京外国语大学工商管理硕士(MBA)-袁校带你在职读研
105
强烈推荐报考中国传媒大学工商管理硕士(MBA)-袁校带你在职读研
106
强烈推荐报考中央财经大学工商管理硕士(MBA)-袁校带你在职读研
107
强烈推荐报考对外经济贸易大学工商管理硕士(MBA)-袁校带你在职读研
108
强烈推荐报考中国政法大学工商管理硕士(MBA)-袁校带你在职读研
109
强烈推荐报考华北电力大学(北京)工商管理硕士(MBA)-袁校带你在职读研
110
强烈推荐报考中国石油大学(北京)工商管理硕士(MBA)-袁校带你在职读研
111
强烈推荐报考东华大学工商管理硕士(MBA)-袁校带你在职读研
112
强烈推荐报考中国社会科学院大学工商管理硕士(MBA)-袁校带你在职读研
113
强烈推荐报考中国矿业大学(北京)工商管理硕士(MBA)-袁校带你在职读研
114
强烈推荐报考同济大学工商管理硕士(MBA)-袁校带你在职读研
115
强烈推荐报考华东理工大学工商管理硕士(MBA)-袁校带你在职读研
116
强烈推荐报考上海财经大学工商管理硕士(MBA)-袁校带你在职读研
117
强烈推荐报考贵州大学工商管理硕士(MBA)-袁校带你在职读研
118
强烈推荐报考贵州大学高级管理人员工商管理硕士(EMBA)-袁校带你在职读研
119
强烈推荐报考云南大学工商管理硕士(MBA)-袁校带你在职读研
120
强烈推荐报考广西大学工商管理硕士(MBA)-袁校带你在职读研
121
强烈推荐报考广西大学高级管理人员工商管理硕士(EMBA)-袁校带你在职读研
122
强烈推荐报考河南财经政法大学工商管理硕士 (MBA)-袁校带你在职读研
123
强烈推荐报考河南大学工商管理硕士(MBA)-袁校带你在职读研
124
强烈推荐报考中国人民大学工商管理硕士(MBA)-袁校带你在职读研
125
强烈推荐报考北京理工大学工商管理硕士(MBA)-袁校带你在职读研
126
强烈推荐报考天津大学工商管理硕士(MBA)-袁校带你在职读研
127
强烈推荐报考山东大学工商管理硕士(MBA)-袁校带你在职读研
128
强烈推荐报考中国海洋大学工商管理硕士(MBA)-袁校带你在职读研
129
强烈推荐报考青岛大学工商管理硕士(MBA)-袁校带你在职读研
130
强烈推荐报考河北工业大学工商管理硕士(MBA)-袁校带你在职读研
131
强烈推荐报考西安交通大学工商管理硕士(MBA)--袁校带你在职读研
132
强烈推荐报考西北农林科技大学工商管理硕士(MBA)-袁校带你在职读研
133
强烈推荐报考西北农林科技大学工商管理硕士(MBA)-袁校带你在职读研
134
强烈推荐报考长安大学工商管理硕士(MBA)-袁校带你在职读研
135
强烈推荐报考陕西师范大学工商管理硕士(MBA)-袁校带你在职读研
136
强烈推荐报考宁波大学工商管理硕士(MBA)-袁校带你在职读研
137
强烈推荐报考武汉大学工商管理硕士(MBA)-袁校带你在职读研
138
强烈推荐报考华中科技大学工商管理硕士(MBA)-袁校带你在职读研
139
强烈推荐报考中南财经政法大学工商管理硕士(MBA)-袁校带你在职读研
140
强烈推荐报考南京大学工商管理硕士(MBA)-袁校带你在职读研
141
强烈推荐报考东南大学工商管理硕士(MBA)-袁校带你在职读研
142
强烈推荐报考苏州大学工商管理硕士(MBA)-袁校带你在职读研
143
强烈推荐报考南京航空航天大学工商管理硕士(MBA)-袁校带你在职读研
144
强烈推荐报考南京理工大学工商管理硕士(MBA)-袁校带你在职读研
145
强烈推荐报考江南大学工商管理硕士(MBA)-袁校带你在职读研
146
强烈推荐报考中国矿业大学(徐州)工商管理硕士(MBA)-袁校带你在职读研
147
强烈推荐报考河海大学工商管理硕士(MBA)-袁校带你在职读研
148
强烈推荐报考南京农业大学工商管理硕士(MBA)-袁校带你在职读研
149
强烈推荐报考中山大学管理学院工商管理硕士(MBA)-袁校带你在职读研
150
强烈推荐报考华南师范大学工商管理硕士(MBA)-袁校带你在职读研
151
强烈推荐报考南昌大学工商管理硕士(MBA)-袁校带你在职读研
152
强烈推荐报考暨南大学工商管理硕士(MBA)-袁校带你在职读研
153
强烈推荐报考华南理工大学工商管理硕士(MBA)-袁校带你在职读研
154
强烈推荐报考海南大学工商管理硕士(MBA)-袁校带你在职读研
155
强烈推荐报考内蒙古大学工商管理硕士(MBA)-袁校带你在职读研
156
强烈推荐报考宁夏大学工商管理硕士(MBA)-袁校带你在职读研
157
强烈推荐报考新疆大学工商管理硕士(MBA)-袁校带你在职读研
158
强烈推荐报考石河子大学工商管理硕士(MBA)-袁校带你在职读研
159
强烈推荐报考兰州大学工商管理硕士(MBA)-袁校带你在职读研
160
强烈推报考太原理工大学工商管理硕士(MBA)-袁校带你在职读研
161
强烈推荐报考江西财经大学工商管理硕士(MBA)-袁校带你在职读研
162
强烈推荐报考广西大学工商管理硕士(MBA)-袁校带你在职读研
163
强烈推荐报考云南大学工商管理硕士(MBA)-袁校带你在职读研
164
强烈推荐报考哈尔滨工业大学工商管理硕士(MBA)-袁校带你在职读研
165
强烈推荐报考哈尔滨工程大学工商管理硕士(MBA)-袁校带你在职读研
166
强烈推荐报考吉林大学工商管理硕士(MBA)-袁校带你在职读研
167
强烈推荐报考延边大学工商管理硕士(MBA)-袁校带你在职读研
168
强烈推荐报考辽宁大学工商管理硕士(MBA)-袁校带你在职读研
169
强烈推荐报考东北大学工商管理硕士(MBA)-袁校带你在职读研
170
强烈推荐报考福州大学工商管理硕士(MBA)-袁校带你在职读研
171
强烈推荐报考厦门大学工商管理硕士(MBA)-袁校带你在职读研
172
强烈推荐报考郑州大学工商管理硕士(MBA)-袁校带你在职读研
173
强烈推荐报考西南大学工商管理硕士(MBA)-袁校带你在职读研
174
强烈推荐报考重庆大学工商管理硕士(MBA)-袁校带你在职读研
175
强烈推荐报考西南交通大学工商管理硕士(MBA)-袁校带你在职读研
176
强烈推荐报考电子科技大学工商管理硕士(MBA)-袁校带你在职读研
177
强烈推荐报考四川大学工商管理硕士(MBA)-袁校带你在职读研
178
强烈推荐报考中国科学技术大学工商管理硕士(MBA)-袁校带你在职读研
179
强烈推荐报考合肥工业大学工商管理硕士(MBA)-袁校带你在职读研
180
强烈推荐报考河南财经政法大学工商管理硕士(MBA)-袁校带你在职读研
181
强烈推荐报考郑州大学工商管理硕士(MBA)-袁校带你在职读研
182
强烈推荐报考湘潭大学工商管理硕士(MBA)-袁校带你在职读研
183
强烈推荐报考湖南师范大学工商管理硕士(MBA)-袁校带你在职读研
184
强烈推荐报考湖南大学工商管理硕士(MBA)-袁校带你在职读研
185
强烈推荐报考华东师范大学工商管理硕士(MBA)-袁校带你在职读研
186
强烈推荐报考上海外国语大学工商管理硕士(MBA)-袁校带你在职读研
187
强烈推荐报考上海大学工商管理硕士(MBA)-袁校带你在职读研
合作伙伴
北京新师国际教育集团
全国MBA招生考试网
高等教育出版社
研招网
北京大学光华MBA
中国人民大学MBA
清华大学MBA
上海交通大学MBA
复旦大学MBA
同济大学MBA
南开大学MBA
天津大学MBA
浙江大学MBA
南京大学MBA
东南大学MBA
武汉大学MBA
华中科技大学MBA
四川大学MBA
电子科技大学MBA
湖南大学MBA
中南大学MBA
中山大学管理学院MBA
重庆大学MBA
厦门大学MBA
中国科技大学MBA
西安交通大学MBA
西北工业大学MBA
兰州大学MBA
新疆大学MBA
郑州大学MBA
南昌大学MBA
云南大学MBA
广西大学MBA
贵州大学MBA
宁夏大学MBA
内蒙古大学MBA
山东大学MBA
中国海洋大学MBA
大连理工大学MBA
东北大学MBA
吉林大学商学院MBA
哈尔滨工业大学MBA
备案信息
Copyright © 2019 - 2022 新师国际教育科技集团有限公司 版权所有
全国统一热线:400-115-8045 总部:北京市海淀区中关村大街和盛大厦五层
机构证照 注册商标 网站备案
京ICP备19050765号-1
京公网安备11010802031614号
公司总部:新师国际教育科技集团有限公司 北京市海淀区中关村大街32号5层 ★华东地区:新师教育科技(上海)有限公司 上海市奉贤区陈桥路1876号2幢1层 ★华北东北:新师国际教育科技集团有限公司 北京市海淀区中关村大街32号5层 ★华中地区:新师教育科技(武汉)有限公司 武汉市洪山区万盈国际A座塔楼1443 ★华南地区:新师国际文化产业(广州)有限公司 广州市天河区体育西路59号五层 ★西北地区:新师教育科技(西安)有限公司(筹)西安市高新区银河科技大厦4层 ★西南地区:新师在线教育科技(成都)有限公司 成都市武侯区A世界大厦11楼 ★湖南地区:长沙赢战博研教育科技有限公司 湖南省长沙市岳麓区公园道大厦1209 ★重庆地区:新师在线教育科技(重庆)有限公司 重庆两江新区黄山大道中段两江幸福广场c馆1号附9号