一、招生人数
管理学院2024年计划面向全国招收工商管理硕士专业学位研究生380人,包括高级管理人员工商管理硕士(EMBA,非全日制)、国际工商管理硕士(IMBA,全日制,综合方向)、工商管理硕士(MBA,非全日制,综合方向)、工商管理硕士(MBA,非全日制,医疗管理方向)四个报考方向。
上述招生计划是初步计划,根据考生报考情况和学校实际招生计划下达情况,招生计划数存在调整的可能,各类招生人数以最终实际录取人数为准。
二、报考条件
(一)中华人民共和国公民。
(二)拥护中国共产党的领导,品德良好,遵纪守法。
(三)身体健康状况符合国家和中山大学规定的体检要求。
(四)考生学业水平及工作年限必须符合下列条件之一:
1.大学本科毕业后有3年以上工作经验的人员 (工作年限计算截至2024年入学之日,下同);
2.获得硕士、博士研究生学历或学位后有2年以上工作经验人员。
说明:
除符合以上学业水平及工作年限要求外,高级管理人员工商管理硕士(EMBA,非全日制)的报考人员一般要有8年以上工作经验,且所在的工作单位不属于政府部门、事业单位、国有企业,混合所有制企业的国有股份占比不超过50%。工商管理硕士(MBA,非全日制,医疗管理方向)的报考人员,应具备医学相关的学历或拥有医疗健康产业相关工作经验。
(五)我校不允许研究生同时拥有两个及以上学籍。在校研究生(非应届生)须在报名前征得所在培养单位同意方可报考。复试通过,须从所在培养单位退学后,方可获得我校拟录取资格。
(六)持境外获得的学历学位证书报考者,须取得教育部留学服务中心出具的《国(境)外学历学位认证书》,资格审查时须提交认证报告,否则录取资格无效。
(七)我校学习方式为“非全日制”的招生专业方向只接受报考类别为“定向就业”的考生报考。
工商管理硕士专业学位研究生相关考试招生政策同时按照《教育部关于进一步规范工商管理硕士专业学位研究生教育的意见》(教研〔2016〕2号)有关规定执行。
考生须承诺学历、学位证书和考试身份的真实性,一经查证为不属实或不符合我校招生要求的,将取消准考、录取或入学资格,已入学的取消学籍。
三、报名时间及方式
报名包括网上报名和网上确认两个阶段。所有参加硕士研究生招生考试的考生均须在规定时间内进行网上报名,并在网上确认网报信息和采集本人图像等相关电子信息,同时按规定缴纳报考费。逾期不再补办。
考生应选择工作或户口所在地省级教育招生考试机构指定的报考点办理网上报名和网上确认手续。具体要求请查阅各报考点公告。
根据广东省招生考试工作规定,报考我校工商管理硕士且报考点在广州市的考生,必须选择广州市招生办公室报考点(代码4401)报名。报考我校工商管理硕士但报考点不在广州市的考生,请按照当地省(市)招办和报考点的规定,选择其他报考点。因考生个人原因错选报考点、提交证明材料不符合要求,造成后续不能网上确认、考试(含初试和复试)或录取的,后果由考生本人承担。
考生报名前应仔细核对本人是否符合报考条件,报考资格审查将在报名、复试及录取阶段进行。凡不符合报考条件的考生将被取消报考、复试以及录取等资格。
(一)网上报名要求
1.网上报名时间为2023年10月8日至10月25日,每天9:00-22:00。
网上预报名时间为2023年9月24日至9月27日,每天9:00-22:00。
2.考生应在上述规定时间登录“中国研究生招生信息网”
(http://yz.chsi.com.cn,以下简称“研招网”)浏览报考须知,并按教育部、省级教育招生考试机构、报考点以及报考招生单位的网上公告要求报名。报名期间,考生可自行修改网上报名信息或重新填报报名信息,但每位考生只能保留一条有效报名信息。逾期不再补报,也不得修改报名信息。
3.考生报名时只填报一个招生单位的一个专业。待初试结束,教育部公布考生进入复试的初试成绩基本要求后,考生可通过“研招网”调剂服务系统和中山大学校内各招生院系网页了解中山大学校内外招生单位的调剂办法、计划余额等信息,并按相关规定填报调剂志愿。
4.考生应按要求如实填写学习情况和提供真实材料。
5.考生要准确填写本人所受奖惩情况,特别是要如实填写在参加普通和成人高等学校招生考试、全国硕士研究生招生考试、高等教育自学考试等国家教育考试过程中因违纪、作弊所受处罚情况。对弄虚作假者,将按照《国家教育考试违规处理办法》《普通高等学校招生违规行为处理暂行办法》严肃处理。
6.报名期间将对考生学历信息进行网上校验,考生可上网查看学历校验结果,也可在报名前或报名期间自行登录“中国高等教育学生信息网”(网址:http://www.chsi.com.cn)查询本人学历信息。未能通过学历网上校验的考生应在我校规定时间内完成学历核验。自2018年7月1日起,凡2002年(毕业时间)起已在高校学生学历信息管理系统相关数据库中注册的高等教育学历证书,全部实行电子认证;对于2002年以前的高等教育学历证书,以及2002年之后未在高校学生学历信息管理系统相关数据库中注册的高等教育学历证书,可进行书面认证。办理学历验证书面报告需时较长,请考生尽早办理。
7.考生在申请提前面试和全国联考报名前应当认真了解并严格按照报考条件及相关政策要求选择填报志愿。因不符合报考条件及相关政策要求,造成后续不能网上确认、考试(含初试和复试)或录取的,后果由考生本人承担。
8.考生应当按要求准确填写个人网上报名信息并提供真实材料。考生因网报信息填写错误、填报虚假信息而造成不能参加考试(含初试和复试)或录取的,后果由考生本人承担。
(二)网上确认要求
1.所有考生均应在规定时间内在网上核对并确认网上报名信息、缴纳报名费并采集本人图像等相关电子信息,逾期不再补办。
2.各报考点确认报名信息的方式和要求,请查阅相关报考点的信息公告。
3.所有考生均应当对本人网上报名信息进行认真核对并确认。报名信息经考生确认后一律不作修改,因考生填写错误引起的一切后果由其自行承担。
4.考生报名时须签署《考生诚信考试承诺书》并遵守相关约定及要求。
四、初试科目及时间地点
(一)工商管理硕士初试科目为199-管理类综合能力、204-英语二,满分分别为200分、100分。命题工作由教育部考试中心统一组织,考试大纲由教育部考试中心统一编制或教育部指定相关机构组织编制。初试方式均为笔试。
(二)初试时间:
北京时间2023年12月23日
(上午8:30-11:30,下午14:00-17:00)。
(三)初试地点:
考生须根据教育部、各省级招办、报考点的规定选择符合要求的报考点,初试考场由考生网报时选定的报考点安排。
(四)考生应当在考前10天左右,凭网报用户名和密码登录“研招网”自行下载打印《准考证》。《准考证》使用A4幅面白纸打印,正、反两面在使用期间不得涂改或书写。考生凭下载打印的《准考证》及有效居民身份证参加初试和复试。
五、复试和体检
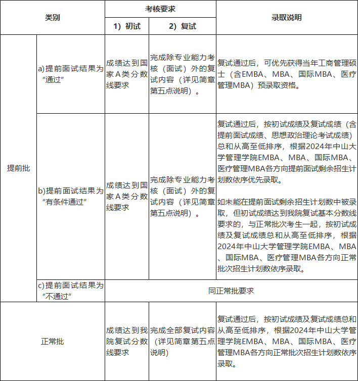
(一)复试内容包括专业能力考核(面试)、思想政治理论考试等。其中,思想政治理论科目由学校自命题,将在初试之后进行,成绩不合格者不予录取,考试成绩计入复试总成绩。具体复试内容、方式和程序等信息将于复试阶段于管理学院EMBA项目、MBA项目(含MBA、国际MBA、医疗管理MBA)网站公布(复试时间一般为3-4月份,具体以复试阶段公布的复试录取实施方案为准)。
(二)所有考生必须参加复试,不参加复试或复试不合格的考生不予录取。已在提前面试中获得“通过”、“有条件通过”的考生,须完成除专业能力考核(面试)外的复试内容;未参加提前面试、未在提前面试中获得“通过”或“有条件通过”的考生,须完成全部复试内容。
(三)所有考生在复试前及参加复试时须携带本人居民身份证、学历学位证书原件及复印件,学历认证报告原件及复印件、本科阶段学习成绩单原件等材料配合审查,对不符合规定者,不予复试。上述证件的复印件及本科阶段学习成绩单原件,于复试时交由管理学院专业学位办公室存档。未获得学位者可不提交学位证书。学历信息核验有问题的考生,须在规定时间内完成学历核验。
(四)特殊类考生初试加分政策按照教育部相关规定执行。
(五)所有拟录取的考生,均须进行体检,体检时间和要求另行通知。体检标准参照教育部、原卫生部、中国残联印发的《普通高等学校招生体检工作指导意见》(教学〔2003〕3号)要求,按照《教育部办公厅 卫生部办公厅关于普通高等学校招生学生入学身体检查取消乙肝项目检测有关问题的通知》(教学厅〔2010〕2号)规定,结合我校相关规定执行。
考生应自觉树立遵章守纪、诚实考试的意识。初试期间,考生应自觉遵守《全国硕士研究生招生考试考场规则》及各考点考场纪律;复试期间,考生应自觉遵守招生单位考场规则及考生所签署的《诚信复试承诺书》等内容,在招生单位复试工作结束前不得对外透露或传播复试试题内容等有关情况。对在研究生考试招生中违反考试管理规定和考场纪律,影响考试公平、公正的考生、考试工作人员及其他相关人员,一律按《中华人民共和国教育法》及《国家教育考试违规处理办法》(教育部令第33号)严肃处理。对在校生,由其所在学校按有关规定给予处分,直至开除学籍;对在职考生,将通知考生所在单位,由考生所在单位视情节给予党纪或政纪处分;构成违法的,由司法机关依法追究法律责任,其中构成犯罪的,依法追究刑事责任。
六、录取方法
我院工商管理硕士施行“提前批”和“正常批”招生,根据考生的初试成绩、复试成绩,并结合考生申请材料真实性复查、现实表现复审情况以及体检结果,择优录取。
符合报考条件的考生可申请参加提前批面试,该成绩仅招生当年有效,详情请参阅提前面试安排。

以上各类别最终录取人数可能因考试成绩、上线人数等因素影响与原计划有所出入,上线生源不足的类别,未使用完的招生计划将在各方向内按照“通过-有条件通过-正常批”的次序使用。
七、招生类别及相关说明
(一)2024年管理学院工商管理硕士招收非定向就业和定向就业(不含国家专项计划)两个类别的硕士研究生。非定向就业的全日制硕士研究生,须在入学前将人事档案转入我校。定向就业的非全日制硕士研究生,人事档案、户口等不转入我校。
(二)定向就业的硕士研究生应当在被录取前与我校、用人单位分别签订合同。我校非全日制硕士研究生只招收在职定向就业人员。考生因报考硕士研究生与所在单位产生的问题由考生自行处理。若因此造成考生不能复试或无法录取,招生单位不承担责任。
八、学习方式和学费
(一)学习方式和学费

硕士研究生均须缴纳学费,具体学费标准可在中山大学信息公开网查阅(网址https://xxgk.sysu.edu.cn/cat/122,中山大学信息公开网-公开事项-财务、资产及收费信息栏目)。保留入学资格硕士研究生按入学当年学费标准缴纳学费,学习年限以入学当年规定为准。
(二)其他费用
在读期间,非定向就业全日制硕士研究生住宿费按学校研究生住宿费标准收缴,其他费用自理;定向就业非全日制硕士研究生在读期间我校不负责安排住宿,食、宿、交通等费用自理。
九、培养校区(校园)
由于学科调整、培养等原因,涉及培养所在校区(校园)可能会发生变化,具体以实际安排为准。
十、奖助金和奖学金
(一)非定向就业的全日制硕士研究生可申请“中山大学硕士研究生奖助金”,符合条件的硕士研究生还可申请硕士研究生国家奖学金、学院及企业、社会团体和个人设立的各类奖助金。定向就业的非全日制硕士研究生不能申请“中山大学硕士研究生奖助金”、国家奖学金等。能否申请学院及企业、社会团体和个人设立的各类奖助金,由设奖单位公布的评选办法确定。硕士研究生奖助金实行动态管理,每年评定一次。具体评审办法参见中山大学研究生奖助金管理相关规定。
(二)奖学金受当年学校、学院具体情况及企业设置奖学金的协议变化而变化。具体信息请以管理学院EMBA项目、MBA项目(含MBA、国际MBA、医疗管理MBA)网站更新为准。
十一、学位授予
全日制和非全日制硕士研究生实行相同的考试招生政策和培养标准,凡学完所规定的全部课程,考试成绩合格,修满规定学分,完成硕士学位论文并通过答辩者,由中山大学颁发相应的、注明学习方式的硕士研究生毕业证书,授予硕士学位。
全日制和非全日制硕士研究生,其学历学位证书具有同等法律地位和相同效力。
袁校带你读MBA
加入袁校MBA备考群,报考、面试、笔试、复试、调剂全程指导,领取备考辅导资料,带你轻松考读。
袁校,985硕士研究生,全国MBA招生考试网总编辑,大研网联合创始人,11年MBA招考辅导经验,30余所院校MBA项目推广策划。
扫码或添加助理微信:ksmba116,拉入微信群。
